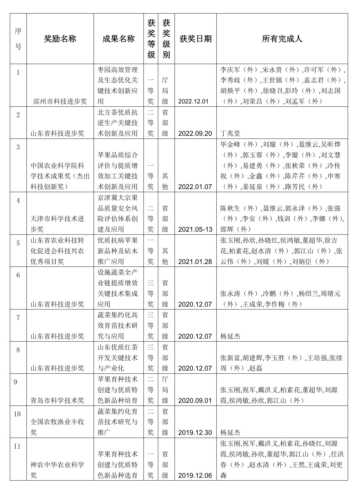
园艺学院成果获奖清单

    2007-01-10 20:57:45           浏览数:0

鲁ICP备13028537号-5 鲁公网安备 37021402000104号

版权所有:Copyright © 青岛农业大学版权所有

地址:山东省 青岛市 城阳区 长城路700号    邮编:266109